REGULATOR DE ARBORE CU CAME CU PALE TIP PANĂ ()

Prețul nu e vizibil în cazul acestui pachet

Interes:

Atribuire

Informații publicare:

Nr.: RO131340

Data: 30.08.2016

Inventator(i):

BORICEAN COSMIN CONSTANTIN [RO]

DOGARIU DAN MIHAI [RO]

ABĂITANCEI HORIA [RO]

Aplicant(i):
SCHAEFFLER TECHNOLOGIES AG [DE]
Clasificare:
Clasificare internationala (IPC):
F01L1/34; F01L1/344; F15B15/12

Clasificare comuna (CPC):
F01L1/344 (EP); F01L2001/34483 (EP); F01L2301/00 (EP); F01L2303/00 (EP)
Informații aplicație:
Nr.: RO20150000107
Data: 16.02.2015
Număr/numere prioritar(e):
RO20150000107 16.02.2015
Brevete asociate:
DE102016201116
BOPI:
Descriere:

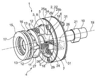
Invenţia se referă la un regulator de arbore cu came cu pale de tip pană (de translaţie), al unui utilaj cu motor cu combustie, cum ar fi un motor Diesel sau Otto al unui autovehicul, cum ar fi un camion, vehicul utilitar, autobuz sau vehicul agricol. Regulatorul conform invenţiei este fixat pe un arbore (10) cu camă, având un stator (2), un rotor (3) ataşabil în aşa fel încât să fie fix faţă de arborele (10) cu camă, şi rotativ faţă de acest stator (2), precum şi un mecanism (4) de reglare, ce poziţionează rotorul (3) în poziţia sa de rotire faţă de stator (2), în care mecanismul (4) de reglare prezintă cel puţin o pană (5) de translaţie deplasabilă în direcţia axială a rotorului (3), care funcţionează împreună cu rotorul (3) şi cu statorul (2) în aşa fel încât o mişcare de translaţie conduce la o modificare a poziţiei de rotire între rotor (3) şi stator (2).

cover